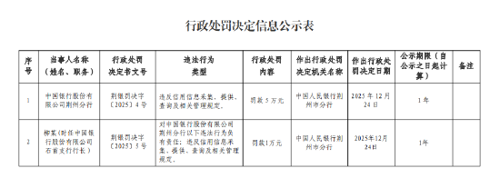
中国银行荆州分行被罚5万元:违反信用信息采集、提供、查询及相关管理规定 admin 2025年12月30日 17:30 44 1 12月30日金融一线消息,据中国人民银行荆州市分行行政处罚决定信息公示表显示,中国银行股份有限公司荆州分行因违反信用信息采集、提供、查询及相关管理规定,被罚款5万元。同时,柳某(时任中国银行股份有限公司石首支行行长)对中国银行股份有限公司荆州分行以下违法行为负有责任:违反信用信息采集、提供、查询及相关管理规定,被罚款1万元。 标签: #中国银行 #分行 #股份 #有限公司 #信息
四川资中农村商业银行被罚453.5万元:违反金融统计管理规定等 2月14日金融一线消息,中国人民银行四川省分行行政处罚决定信息公示表显示,四川资中农村商业银行股份有限公司存在以下违法行为类型,给予警告并罚款453.5万元... 最新资讯 admin 2 2026-02-15
杭州联合农村商业银行被罚12.5万元:违反信用信息采集、提供、查询及相关管理规定 2月14日金融一线消息,中国人民银行浙江省分行行政处罚决定信息公示表显示,杭州联合农村商业银行股份有限公司因违反信用信息采集、提供、查询及相关管理规定,被罚... 最新资讯 admin 10 2026-02-15
隐瞒条款且延期不报,海南华铁涉信披违规被罚 登录新浪财经APP搜索【信披】查看更多考评等级 一、关键信息披露遭“修饰” 在12月26日晚间,海南华铁(维权)披露公告,公司及三名核心高管收到浙江证... 最新资讯 admin 11 2026-02-13
振宏股份IPO,董秘“降格”跳槽还吃“回头草”,产能数据有疑点? 登录新浪财经APP搜索【信披】查看更多考评等级 来源:基本面力场 最近有一家公司正在申请IPO,公司全称是振宏重工(江苏)股份有限公司,股票简称振宏股... 最新资讯 admin 16 2026-02-12
沙河股份重大资产重组!拟跨界收购“小巨人” 沙河股份2月6日晚间公告称,公司拟以支付现金的方式购买深业鹏基持有的晶华电子70%股份。本次交易完成后,晶华电子将成为公司控股子公司,纳入公司合并报表范围。... 最新资讯 admin 32 2026-02-08
中国银河完成发行60亿元公司债券 中国银河(06881)公布,公司已于2026年2月6日完成向专业投资者公开发行2026年公司债券(第二期)。本期债券的发行规模为人民币60亿元,面值及发行... 最新资讯 admin 37 2026-02-07
2月4日增减持汇总:长安汽车等4股增持 盛科通信等19股减持(表) 炒股就看金麒麟分析师研报,权威,专业,及时,全面,助您挖掘潜力主题机会! 据统计,2月4日,盘后长虹华意、片仔癀、高伟达、长安汽车披露增持情况。包括盛科... 最新资讯 admin 27 2026-02-04
2026年营收指引不及市场预期?寒武纪发布严正声明 2月3日,国产AI芯片龙头寒武纪股价盘中出现大幅下挫引发关注。截至午间收盘,寒武纪报1082元/股,跌近13%,公司总市值同步回落至4500亿元附近。 ... 最新资讯 admin 30 2026-02-03
评论列表
12月30日金融一线消息,据中国人民银行荆州市分行行政处罚决定信息公示表显示,中国银行股份有限公司荆州分行因违反信用信息采集、提供、查询及相关管理规定,被罚款5万元。同时,柳某(时任中国银行
2025年12月31日 02:34