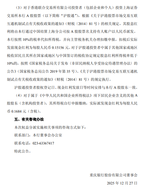
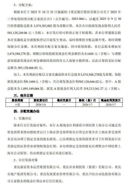
重庆银行公布2025年三季度利润分配方案:拟每股派发现金红利0.1684元 admin 2025年12月26日 19:30 42 2 12月26日金融一线消息,重庆银行发布2025年三季度利润分配方案,A股每股派发现金红利0.1684元(含税),股权登记日2026年1月6日,除权除息日及红利发放日均为2026年1月7日,合计派发现金红利约5.85亿元。 标签: #红利
世运电路:2025年中期A股每股派发现金红利0.3元 证券日报网讯12月14日晚间,世运电路发布公告称,公司2025年中期利润分配方案为:以总股本720592317股为基数,每股派发现金红利0.3元(含税),共... 最新资讯 admin 53 2025-12-15
重磅!事关十五五规划硬科技主线|华宝上证科创板芯片ETF火线获批 11月21日晚间,证监会官网披露,包括华宝上证科创板芯片ETF在内的多只硬科技基金产品正式获批。上述产品紧密围绕国家战略和产业政策,引导资金投资于芯片、人工... 最新资讯 admin 66 2025-11-23
红利低波ETF(512890)半日成交3.21亿领跑同类 近60个交易日资金狂揽45亿元! 11月18日早盘,A股市场整体震荡调整,三大指数均小幅下跌,沪指半日收跌0.56%。在此背景下,红利低波ETF(512890)下跌0.41%,报1.219... 最新资讯 admin 58 2025-11-18
险资三季度加仓百亿股:银行股受青睐 中国铝业、金风科技被减持 随着上市公司三季报全部出炉,险资三季度持仓情况也浮出水面。数据显示,截至今年三季度末,险资共重仓了732家上市公司约1011.3亿股,相较二季度末加仓120.... 最新资讯 admin 76 2025-11-12
红利资产大反攻!标普红利ETF(562060)续创新高,资金狂涌超1亿元 10月17日,三大指数走弱,科技股们集体哑火,银行股继续走强,农业银行11连阳、煤炭、石油等板块强势护盘。高股息红利板块再秀防御力。 数据来源:沪深交... 最新资讯 admin 85 2025-10-17
华宝基金杨洋:捕捉港股趋势里的低波红利机遇 港股已然成为今年以来全球最亮眼的股票市场之一。这背后,是全球资金正在为港股重新定价。 DeepSeek的横空出世,是让海外投资者转变观点的契机。这也颠覆... 最新资讯 admin 140 2025-07-31
聚焦“现金流”投资价值,长城国证自由现金流指数基金即将发行 登录新浪财经APP搜索【信披】查看更多考评等级 伴随美国关税政策再起风云,海外风险扰动增加。宏观不确定性下,企业的质量与韧性成为经济持续健康发展的重要支撑... 最新资讯 admin 141 2025-07-11
今年以来涨超65%!这类ETF又爆发 01 7月3日,港股市场出现分化:一方面,港股创新药板块“高歌猛进”,多只创新药主题ETF单日涨超4%;另一方面,消费和互联网板块表现较弱,多只相关主题... 最新资讯 admin 150 2025-07-03
评论列表
12月26日金融一线消息,重庆银行发布2025年三季度利润分配方案,A股每股派发现金红利0.1684元(含税),股权登记日2026年1月6日,除权除息日及红利发放日均为2026年1月7
2025年12月27日 04:0912月26日金融一线消息,重庆银行发布2025年三季度利润分配方案,A股每股派发现金红利0.1684元(含税),股权登记日2026年1月6日,除权除息日及红利发放日均为2026年1月7日,合计派发现
2025年12月27日 05:01