
因经典广告语被同行吐槽,插线板巨头公牛集团(603195.SH)对同行发起巨额索赔。
中山市家的电器有限公司(简称“家的公司”)多个销售人员此前在社交平台发布视频,称公牛集团长期使用的宣传语——“10户中国家庭,7户用公牛”,存在误导性宣传,是“大字吹牛、小字免责”,引起外界关注。

在公牛集团官网,可以很明显地看到“10户中国家庭,7户用公牛”的广告语,而在该广告语下方有两行小字,写着“数据来源:尚普咨询集团;覆盖全国(不包含港澳台)家用全渠道市场;基于行业专家调研、消费者调研与渗透率数据,得出:正在使用或曾经使用过公牛产品(电连接、墙壁开关插座、LED 照明、数码配件等)的家庭超过中国家庭总量的70%。统计时间:2021年1月1日至2024年12月31日;本声明于2025年8月完成调研。”
据澎湃新闻,11月20日,公牛集团向家的公司发了《律师函》,认为家的公司上述行为损害了公牛集团商业信誉和商品声誉,已构成商业诋毁。
11月24日,家的公司对此回函称,“10户中国家庭,7户用公牛”的广告语在跨品类场景中广泛使用时,未明确限定数据适用范围与统计数据,易导致消费者对公牛集团多品类产品的市场占有率产生误解。家的公司相关表述基于对广告宣传合规性的合理质疑,属于正常的市场观察范畴。
12月16日,澎湃新闻从家的公司证实,目前,公牛集团已起诉家的公司,索赔金额达420万元。而公牛集团回复媒体时称,在广告宣传、市场竞争等所有经营活动中,公司严格恪守国家法律法规及行业规范。与中山家的相关法律纠纷,公司已就其侵权行为向法院提起诉讼。



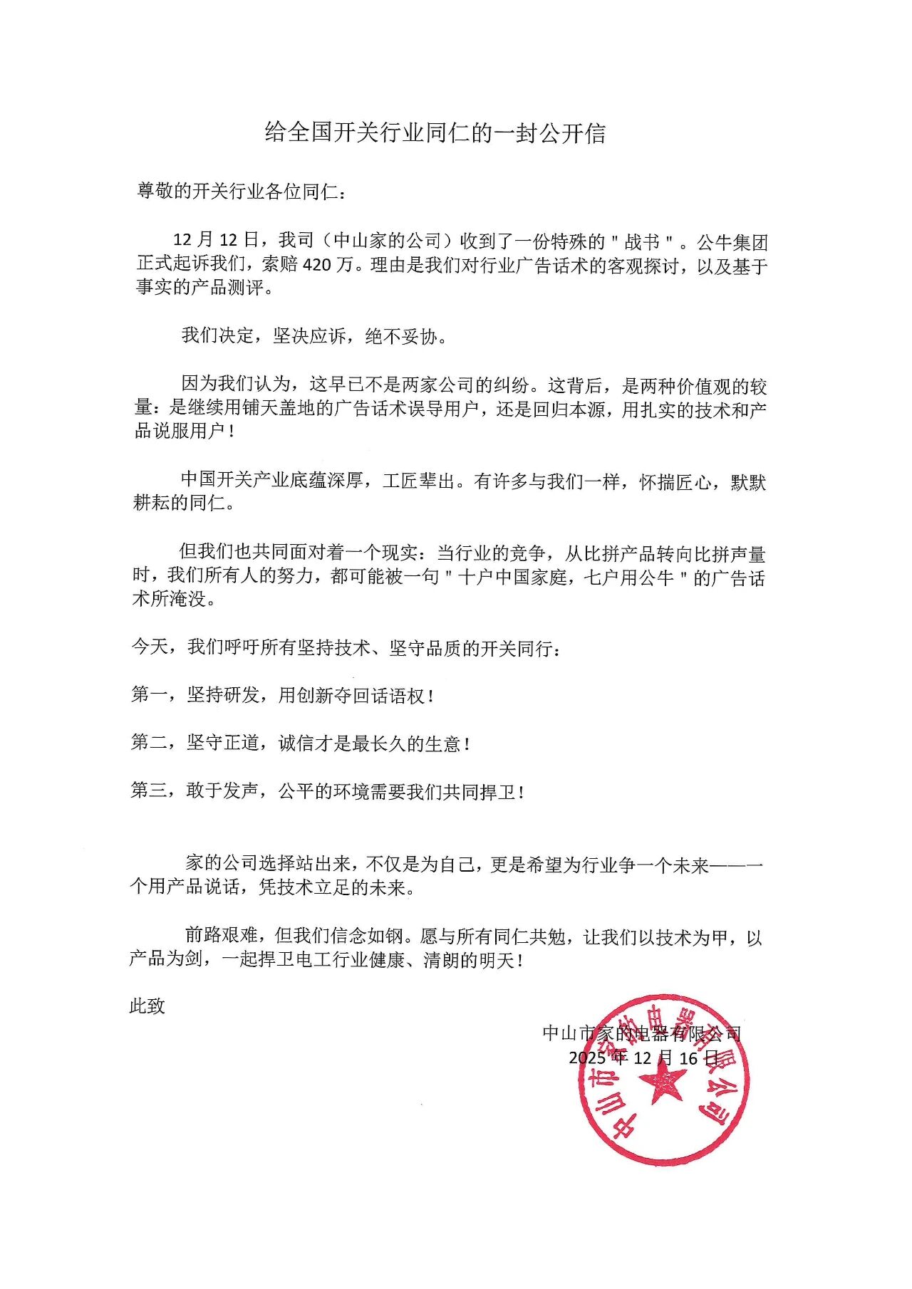
界面新闻注意到,12月16日,家的公司在给中国开关行业同仁的一封 *** 称,12月12日,公司收到了一份特殊的“战书”。“公牛集团正式起诉我们,索赔420万。理由是我们对行业广告话术的客观探讨,以及基于事实的产品测评。我们决定,坚决应诉,绝不妥协。”

家的电器还解释称:“这早已不是两家公司的纠纷。这背后,是两种价值观的较量:是继续用铺天盖地的广告话术误导用户,还是回归本源,用扎实的技术和产品说服用户。”
公开资料显示,中山市家的电器有限公司成立于2007年3月,法定代表人为胡文章,注册资本3000万元人民币,经营范围包括生产、销售:照明灯及其配件、电器开关、插座、家用电器等,由匡建、胡文章、中山市家和项目投资合伙企业(有限合伙)共同持股。
评论列表
”。“公牛集团正式起诉我们,索赔420万。理由是我们对行业广告话术的客观探讨,以及基于事实的产品测评。我们决定,坚决应诉,绝不妥协。” 家的电器还解释称:“这早已不是两家公司的纠纷。
2025年12月18日 13:04