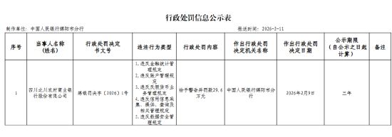
四川北川农村商业银行被罚29.6万元:违反金融统计管理规定等 admin 2026年02月15日 01:30 2 5 2月14日金融一线消息,中国人民银行绵阳市分行行政处罚决定信息公示表显示,四川北川农村商业银行股份有限公司违反金融统计管理规定,违反账户管理规定,违反反假货币业务管理规定,违反信用信息采集、提供、查询及相关管理规定,违反数据安全管理规定,被给予警告并罚款29.6万元。 标签: #管理规定 #违反
清流县农村信用合作联社被罚150.35万元:违反金融统计管理规定等 10月11日金融一线消息,据中国人民银行三明市分行行政处罚决定信息公示表显示,清流县农村信用合作联社因七项违法行为类型,被警告,并处150.35万元罚款。违... 最新资讯 admin 73 2025-10-12
富宁县农村信用合作联社被罚41.5万元:因违反人民币银行结算账户管理规定等 8月27日金融一线消息,中国人民银行文山州分行行政处罚信息公开表显示,富宁县农村信用合作联社因违反人民币银行结算账户管理规定、违反货币金银管理规定、违反征信... 最新资讯 admin 106 2025-08-27
湖北郧西农村商业银行被罚56.84 万元:违反金融统计相关规定等 8月15日金融一线消息,中国人民银行湖北省分行行政处罚决定信息公示表显示,湖北郧西农村商业银行股份有限公司因违反金融统计相关规定;违反账户管理规定;违反反假... 最新资讯 admin 88 2025-08-16
重庆三峡银行被罚559.2万元,涉及违反金融统计管理规定等九项违法行为 7月18日金融一线消息,中国人民银行重庆市分行行政处罚决定信息公示表显示,重庆三峡银行股份有限公司存在以下违法行为,受到警告,并被处559.2万元罚款。此外... 最新资讯 admin 142 2025-07-19
顺丰支付首吃罚单!深圳两家支付机构被罚 来源:支付界 5月9日,中国人民银行深圳市分行披露的行政处罚决定信息公示表显示,两家支付机构被罚。 顺丰恒通支付有限公司(下称“顺丰支付”“顺手付... 最新资讯 admin 203 2025-05-12
评论列表
2月14日金融一线消息,中国人民银行绵阳市分行行政处罚决定信息公示表显示,四川北川农村商业银行股份有限公司违反金融统计管理规定,违反账户管理规定,违反反假货币业务管理规定,违反信用信息采集、提供、查询及相关管理规定,违反数据安全管理规定,被给予警告并罚款29
2026年02月15日 06:112月14日金融一线消息,中国人民银行绵阳市分行行政处罚决定信息公示表显示,四川北川农村商业银行股份有限公司违反金融统计管理规定,违反账户管理规定,违反反假货币业务管理规定,违反信用信息采集、提供、查询及相关管理规定,违反数据安全管理规定,被给予警告并罚款29.6万元。
2026年02月15日 10:09用信息采集、提供、查询及相关管理规定,违反数据安全管理规定,被给予警告并罚款29.6万元。
2026年02月15日 11:202月14日金融一线消息,中国人民银行绵阳市分行行政处罚决定信息公示表显示,四川北川农村商业银行股份有限公司违反金融统计管理规定,违反账户管理规定,违反反假货币业务管理规定,违反信用信息采集、提供、查询及相关管理规定,违反数据安全管理规定,被给予警告并罚款29.
2026年02月15日 02:58提供、查询及相关管理规定,违反数据安全管理规定,被给予警告并罚款29.6万元。
2026年02月15日 08:30