炒股就看金麒麟分析师研报,权威,专业,及时,全面,助您挖掘潜力主题机会!
来源:花椒财经
前两天,新京报发了篇重磅报道,揭露湖北襄阳、宜昌部分精神病医院骗保内幕。
报道里披露了好几家医院,比如襄阳恒泰康医院、襄阳宏安精神病医院、宜昌夷陵康宁精神病医院等。
这两天舆论发酵,网友们很快就挖出了这些骗保精神病医院“背后的故事”。
其中,襄阳恒泰康医院背后的实控人,竟然是千亿A股公司、大名鼎鼎的爱尔眼科董事长陈邦。
陈邦是富豪榜上的常客,曾多年蝉联湖南首富,力压蓝思科技周群飞等企业家。
近两年,爱尔眼科股价大幅下滑,但陈邦仍然身家不菲。根据2025福布斯中国内地富豪榜,陈邦身价高达76亿美元,约合524亿元人民币。

2025胡润百富榜则显示,陈邦身价超过610亿元,在国内排名前100。

01
“爱尔系”医院,卷入骗保事件
根据新京报报道,襄阳恒泰康医院帮助没有任何精神问题的村民,虚构精神疾病,让其住院。
戒酒的医保不报销,医院写成酒精所致的精神问题,并通过医保报销。
这家恒泰康医院背后的公司是襄阳恒泰康医院有限公司。天眼查信息显示,恒泰康医院由湖南恒泰康康复医疗产业发展有限公司100%持股。
而湖南恒泰康康复医疗产业发展有限公司有三名股东,更大股东是湖南爱尔健康产业发展有限公司,持股比例接近82%。
湖南爱尔健康产业发展有限公司则由爱尔医疗投资集团有限公司持股90%,爱尔医疗投资集团有限公司由陈邦、李力二人持股,陈邦持股接近80%,为实际控制人。
显然,层层穿透下来,这家骗保医院的实控人,就是陈邦。
陈邦何许人也?
他是大名鼎鼎的A股千亿市值公司爱尔眼科创始人及董事长。
根据爱尔眼科披露的信息,陈邦1965年9月出生,为公司创始人,历任长沙爱尔眼科医院副董事长、长沙爱尔眼科医院集团副董事长、爱尔眼科医院集团董事长。现任爱尔医疗投资集团有限公司执行董事、爱尔眼科董事长。
02
澄清公告,回避了关键问题
舆论发酵后,A股上市的爱尔眼科2月6日中午发了一份澄清公告。
公司提到了几个关键点:
首先,襄阳恒泰康非爱尔眼科所属企业。该公司为爱尔医疗投资集团有限公司与其他投资方合资设立的四级子公司。
其次,襄阳恒泰康由其医院管理团队经营。爱尔医疗投资不参与襄阳恒泰康的日常经营管理。
第三,爱尔眼科与湖南恒泰康康复医疗产业发展有限公司及其下属机构不存在股权控制、业务关联或经营管理关系。
最后,公司及实际控制人陈邦始终坚持依法合规经营,严格执行国家关于医疗服务、医保基金使用和患者权益保护的相关法律法规,对任何违法违规行为持“零容忍”态度。
我让豆包帮我总结了这份公告的意思。

四个字,撇清关系。
澄清爱尔医疗不参与恒泰康医院的运营,还帮创始人找补了一句。但这里面唯一正确的一句,是襄阳恒泰康医院并不直接隶属爱尔眼科。
恒泰康医院是爱尔医疗所投资,为其子公司,而爱尔医疗是爱尔眼科的更大股东,所以爱尔眼科与恒泰康医院属同一母公司下,但并没有隶属关系。
不过,有一些细节,大家可以分辨分辨双方的关系:
①恒泰康医院与爱尔医疗的股权关系是非常明确的,跟爱尔眼科创始人陈邦的控制权关系也是直接的,这是无法改变的。


②根据恒泰康医院披露,该公司此前的很多会议,是在爱尔眼科总部大厦开的。
③2019年12月,襄阳恒泰康医院开业时,公司曾专门发文表示,襄阳恒泰康医院隶属于爱尔·恒泰康康复医疗集团,与爱尔眼科同属于爱尔医疗健康集团。

④恒泰康医院的董事长为张跃文,张跃文此前的 *** 息为爱尔眼科党委书记。
在这些关系之下,所谓不参与医院的日常运营,不是放纵旗下产业违法违规经营的理由。反而对所投资产业疏于管理,是个很大的安全漏洞。
根据新京报的报道,这家医院明确存在虚构精神疾病住院骗保问题。
但很遗憾,在爱尔眼科这次的公告里,既没有对公众的致歉,也没有表态要查明事实。
03
陈邦名下实控超20家精神病医院
按照新京报的报道,当地很多精神病医院,已经把住院做成了一门生意。
新京报的报道里,只提到了襄阳恒泰康。但陈邦名下的精神病医院,可不只有这一家。
根据天眼查信息,陈邦实控的湖南恒泰康康复医疗产业发展有限公司旗下,一共有25家精神病、康复类医院。除4家注销外,其余21家尚在存续。
这些医院大多开在三四线城市,覆盖河南、湖北、湖南、福建、广东等省份,襄阳恒泰康医院,只是其中最普通的一家。
由于这些医院基本采用连锁经营模式,很难相信总部对医院的骗保行为毫不知情,也很难相信这样的故事,只发生在襄阳恒泰康。
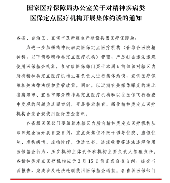
目前,国家医保局已经发布通知,要求各地医保局对精神疾病类医保定点医疗机构,开展集体约谈。

关注的重点是诱导住院、虚假住院、虚构病情、伪造文书、违规收费等违法违规使用医保基金的行为。
而湖北襄阳、宜昌两地的精神病医院涉及的违法违规情况,当地已经在调查中,相信不久的将来,就会有调查结果。
届时,这些牵涉其中的医院,可能有不小的麻烦。
回到2019年底,在襄阳恒泰康医院开业时,医院CEO秦波曾在开业仪式上表示:
要以大爱无疆的人道主义精神对待每一位患者,把爱尔恒泰康办成真正受社会尊重和认可的品牌医院,让爱尔恒泰康真正成为精神病患者的生命家园。

几年后,恒泰康没能成为精神病患者的生命家园,反而因为骗保,上了新闻。
干医疗的忘了初心,是件很可怕的事。
评论列表
科同属于爱尔医疗健康集团。 ④恒泰康医院的董事长为张跃文,张跃文此前的公开信息为爱尔眼科党委书记。 在这些关系之下,所谓不参与医院的日常运营,不是放纵旗下产业违法违规经营的理由。反而对所投资产业疏于管理,是个很大的安全漏洞。 根据新京报的报道,这家医院明确存在虚构精神疾病住院骗保问
2026年02月09日 13:19